7月1日起实施!交通运输部发布多项公路工程行业标准

文章来源:
中国公路网
发布时间:
2024-05-10 17:25:19
【字体:

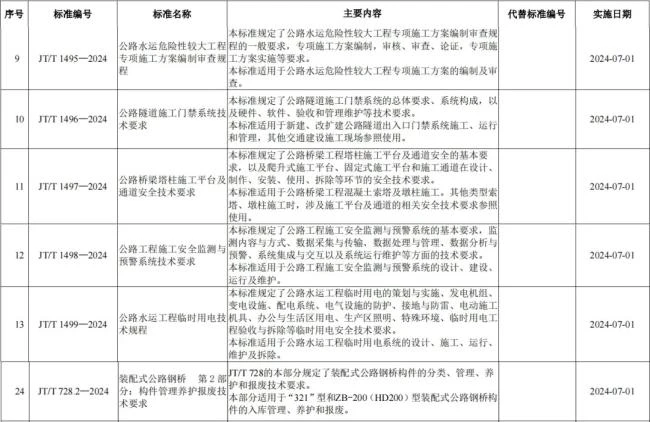
5月7日,交通运输部网站发布了《空陆联运货物交接区设施设备配置要求》等30项交通运输行业标准,其中,涉及《公路水运危险性较大工程专项施工方案编制审查规程》等公路工程相关行业标准6项。

《空陆联运货物交接区设施设备配置要求》等30项交通运输行业标准均为推荐性标准,由人民交通出版社股份有限公司出版,并在中华人民共和国交通运输部网站公告。

☞点击下载30项交通运输行业标准编号、名称、主要内容等一览表

打印页面 | 分享到: